一个客服团队有了合理的组织架构以后,就相当于拥有了一副“骨架”,那么人员就是这副“骨架”的“肌肉”与“器官”,而岗位职责就是这个组织的灵魂。
在整个企业的职能部门中,客服部门的业务职能更加复杂,工作内容更加繁琐,客服部门是企业联通外部市场和内部环境的窗口与桥梁。它的交叉性的工作内容和重要的战略地位决定了客服团队必须保持各项工作的高效、灵活和有序。所以明确客服团队的岗位职责就尤为重要。
举个例子,某公司共有客服人员15人,从部门经理到客服专员,所有人的岗位职责都几乎都被笼统的定义为“与客户保持良好的沟通,妥善处理与客户相关的综合事宜”。这样的岗位职责就造成很多客服专员在面对繁重而复杂的工作的时候,没有重点,手忙脚乱。另外,由于责权不清,往往功过都归大家,利益均沾,互相推诿责任。
事实表明,如果客服工作职责不清,就容易滋生人浮于事和拈轻怕重的油滑作风。由于设计客户服务的工作比较繁琐,如果多个人同时负责全部,没有明确的权责划分,就意味着所有人都可以合理合法的偷奸耍滑,出现问题相互推诿。这样即使我们通过裁员和更换管理者,都无法达到治本的目的,甚至出现“老病未去,新病又来”的情况。
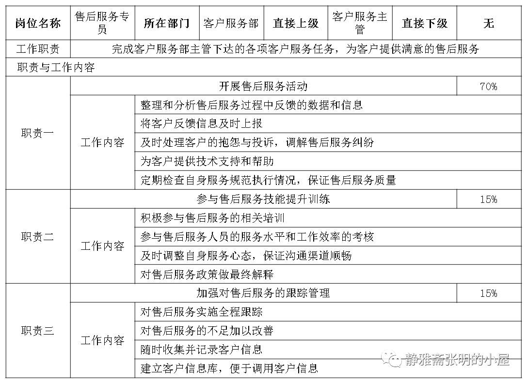
那么根治上述问题的方法就是对每一位客服人员的岗位职责进行准确的定义和细化说明。在界定客服人员的岗位职责的时候,必须针对不同岗位有针对性的进行职责分配。例如,售后服务专员的岗位关键词就是“售后服务活动的展开和销售支持”。那么围绕这一关键词我们就可以把售后服务专员的岗位职责进行细化。见下表示例。

以上只是针对客服团队中的某一个岗位进行举例,管理者可以根据具体的岗位:1、确定岗位责任关键词。2、细化岗位责任内容。分别制定不同岗位的岗位责任。
有了岗位说明书,并不意味着客服工作就可以有序的开展。很多时候,客服专员仍然会在具体工作中感觉不知所措,会出现各种遗漏和差错。为了避免这种情况的出现,同时也为了更好的细化客服人员的岗位责任,我们有必要针对每一个客服岗位和每一个客服项目制定清晰、明确的标准化操作流程(SOP),使其工作一步到位。
通过对SOP进行细化,可以使每个客服人员的责任进一步明确和落实,让客服工作中的每一个环节都做到有指导,具体落实到每一位客服人员的身上。
举例,如下表:

客服团队的管理者在涉及克服工作的SOP时,一般可以按照以下三个步骤进行。
1、设计客服的工作流程
设计客服的工作流程,我们需要考虑一下留个方面的问题:
(1)此向客服工作的具体工作内容是什么(what)
(2)此项客服工作安排谁来做(who)
(3)客服的反应模式怎样设计?什么时间开始?(when)
(4)客服工作在什么地方展开(where)
(5)此行客服工作如何展开(how)
(6)此向客服工作的处理时限如何设定(how long)
按照这样考虑,在对某一项客服流程进行设计时就可以获得比较准确的表述。管理者可以在以上基础上合理、充分的考虑每一个细节,就能够更加准确的确定该项客服流程的SOP工作标准。
2、分析客服工作标准
在流程分解和设计的基础上,我们还需要对客服工作标准进行分析。我们可以认真观察,并把客服人员的行为顺序、工作方法和服务效果联系起来一同分析,找出其中的不合理之处,加以改善从而形成最佳的工作标准。
通常我们进行分析时,可以采用现场观察法,还可以把客服人员的工作行为用影像记录下来作为依据进行研究。
3、绘制图文并茂的SOP
在设计SOP之前,我们需要明确以下几项原则:
(1)以客户为导向,尽最大努力满足客户的需求。
(2)以流程为中心,将客服工作模式从以任务为中心转变为以流程为中心;通过将每一个独立的任务进行连接,从而形成任务之间关联的细节化流程。
(3)加强团队之间的合作。
在设计SOP时,主要包括以下几种方法。
(1)利用流程图让客服工作秩序明确化。
(2)利用影像记录客服工作的每个环节,运用排版编辑,制作出一套标准流程。
(3)对客服工作的每个阶段和关键点进行文字说明和培训,量化各项细节要求。
我们的目标就是制成的SOP格式统一,简洁明了,让客服人员一看就懂。